服务电话 : 96609

全国人民代表大会常务委员会关于批改《中华人民共和国民事诉讼法》的决定
(2021年12月24日第十三届全国人民代表大会常务委员会第三十二次会议通过)
第十三届全国人民代表大会常务委员会第三十二次会议决定对《中华人民共和国民事诉讼法》作如下批改:
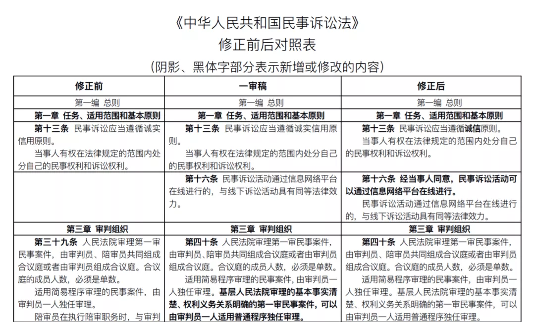
一、增长一条,作为第十六条:“经当事人赞成,民事诉讼活动能够通过信息网络平台在线进行。“民事诉讼活动通过信息网络平台在线进行的,与线下诉讼活动拥有一致司法效力。”
二、将第三十九条改为第四十条,第二款批改为:“合用简易法式审理的民事案件,由审判员一人独任审理;闳嗣穹ㄔ荷罄淼母率得飨浴⑷ㄊ剖姑叵得魅返牡谝簧竺袷掳讣,能够由审判员一人合用通常法式独任审理。”
三、将第四十条改为第四十一条,增长一款,作为第二款:“中级人民法院对第一审合用简易法式审结或者不服裁定提起上诉的第二审民事案件,事实明显、权势使命关系明确的,经双方当事人赞成,能够由审判员一人独任审理。”
四、增长一条,作为第四十二条:“人民法院审理下列民事案件,不得由审判员一人独任审理:“(一)涉及国度利益、社会公共利益的案件;“(二)涉及群体性纠纷,可能影响社会不变的案件;“(三)人民人民宽泛关注或者其他社会影响较大的案件;“(四)属于新类型或者疑难复杂的案件;“(五)司律例定该当组成合议庭审理的案件;“(六)其他不宜由审判员一人独任审理的案件。”
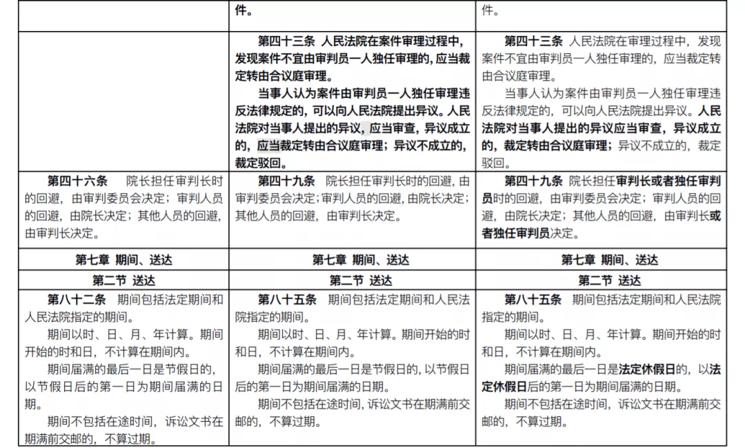
五、增长一条,作为第四十三条:“人民法院在审理过程中,发现案件不宜由审判员一人独任审理的,该当裁定转由合议庭审理。“当事人以为案件由审判员一人独任审理违反司律例定的,能够向人民法院提出异议。人民法院对当事人提出的异议该当审查,异议成立的,裁定转由合议庭审理;异议不成立的,裁定驳回。”
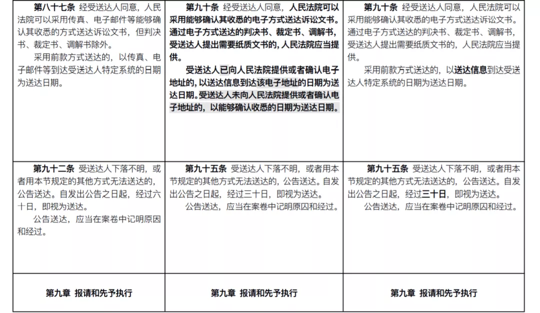
六、将第八十七条改为第九十条,批改为:“经受投递人赞成,人民法院能够选取可能确认其收悉的电子方式投递诉讼文书。通过电子方式投递的判决书、裁定书、排解书,受投递人提出必要纸质文书的,人民法院该当提供。“选取前款方式投递的,以投递信息达到受投递人特定系统的日期为投递日期。”
七、将第九十二条改为第九十五条,第一款批改为:“受投递人着落不明,或者用本节划定的其他方式无法投递的,布告投递。自觉出布告之日起,经过三十日,即视为投递。”八、将第一百六十一条改为第一百六十四条,批改为:“人民法院合用简易法式审理案件,该当在立案之日起三个月内审结。有特殊情况必要耽搁的,经本院院长核准,能够耽搁一个月。”
九、将第一百六十二条改为第一百六十五条,批改为:“基层人民法院和它派出的法庭审理事实明显、权势使命关系明确、争议不大的单一金钱给讣事案件,标的额为各省、自治区、直辖市上年度就业人员年均匀工资百分之五十以下的,合用幼额诉讼的法式审理,尝试一审终审。“基层人民法院和它派出的法庭审理前款划定的民事案件,标的额超过各省、自治区、直辖市上年度就业人员年均匀工资百分之五十但在二倍以下的,当事人双方也能够约定合用幼额诉讼的法式。”
十、增长一条,作为第一百六十六条:“人民法院审理下列民事案件,不合用幼额诉讼的法式:“(一)人身关系、财富确权案件;“(二)涉表案件;“(三)必要评估、鉴定或者对诉前评估、鉴定了局有异议的案件;“(四)一方当事人着落不明的案件;“(五)当事人提出反诉的案件;“(六)其他不宜合用幼额诉讼的法式审理的案件。”十一、增长一条,作为第一百六十七条:“人民法院合用幼额诉讼的法式审理案件,能够一次开庭审结并且当庭宣判。”
十二、增长一条,作为第一百六十八条:“人民法院合用幼额诉讼的法式审理案件,该当在立案之日起两个月内审结。有特殊情况必要耽搁的,经本院院长核准,能够耽搁一个月。”
十三、增长一条,作为第一百六十九条:“人民法院在审理过程中,发现案件不宜合用幼额诉讼的法式的,该当合用简易法式的其他划定审理或者裁定转为通常法式。“当事人以为案件合用幼额诉讼的法式审理违反司律例定的,能够向人民法院提出异议。人民法院对当事人提出的异议该当审查,异议成立的,该当合用简易法式的其他划定审理或者裁定转为通常法式;异议不成立的,裁定驳回。”
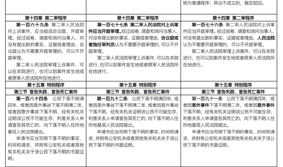
十四、将第一百六十九条改为第一百七十六条,第一款批改为:“第二审人民法院对上诉案件该当开庭审理。经过阅卷、调查和询问当事人,对没有提出新的事实、证据或者理由,人民法院以为不必要开庭审理的,能够不开庭审理。”
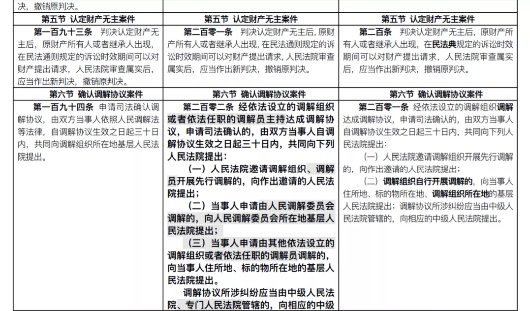
十五、将第一百九十四条改为第二百零一条,批改为:“经依法设立的排解组织排解达成排解和谈,申请司法确认的,由双方当事人自排解和谈生效之日起三十日内,共同向下列人民法院提出:“(一)人民法院约请排解组织发展先行排解的,向作出约请的人民法院提出;“(二)排解组织自行发展排解的,向当事人住所地、标的物地点地、排解组织地点地的基层人民法院提出;排解和谈所涉纠纷该当由中级人民法院管辖的,向相应的中级人民法院提出。”
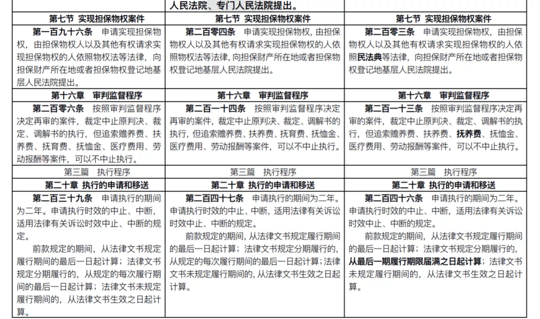
十六、将第十三条中的“恳切信誉”批改为“诚信”;将第四十六条、第一百三十七条、第一百四十一条中的“审判长”批改为“审判长或者独任审判员”;将第八十二条中的“节假日”批改为“法定休假日”;将第一百零六条、第一百五十一条、第二百零六条、第二百五十七条中的“哺养费”批改为“扶养费”;将第一百二十八条中的“合议庭组成人员”批改为“审判人员”;将第一百四十九条中的“由本院院长核准”批改为“经本院院长核准”;将第一百八十四条、第一百八十五条中的“意表变乱”批改为“意表事务”;将第一百八十七条中的“其近亲属或者其他利害关系人”批改为“利害关系人或者有关组织”;将第一百九十条中的“或者他的监护人”批改为“自己、利害关系人或者有关组织”;将第一百九十三条中的“民法公例”批改为“民法典”;将第一百九十六条中的“物权法”批改为“民法典”;将第二百三十九条中的“从划定的每次推广期间的最后一日起推算”批改为“从最后一期推广期限届满之日起推算”。本决定自2022年1月1日起执行。《中华人民共和国民事诉讼法》凭据本决定作相应批改并对条文挨次作相应调整,沉新颁布。













